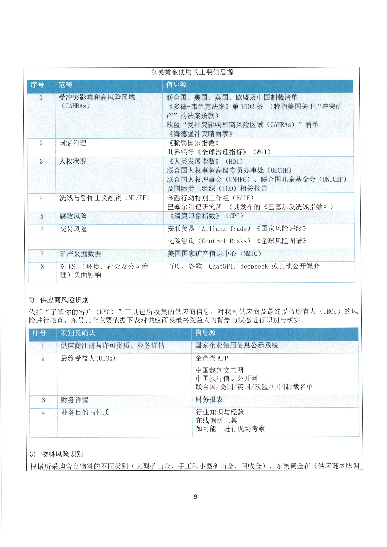
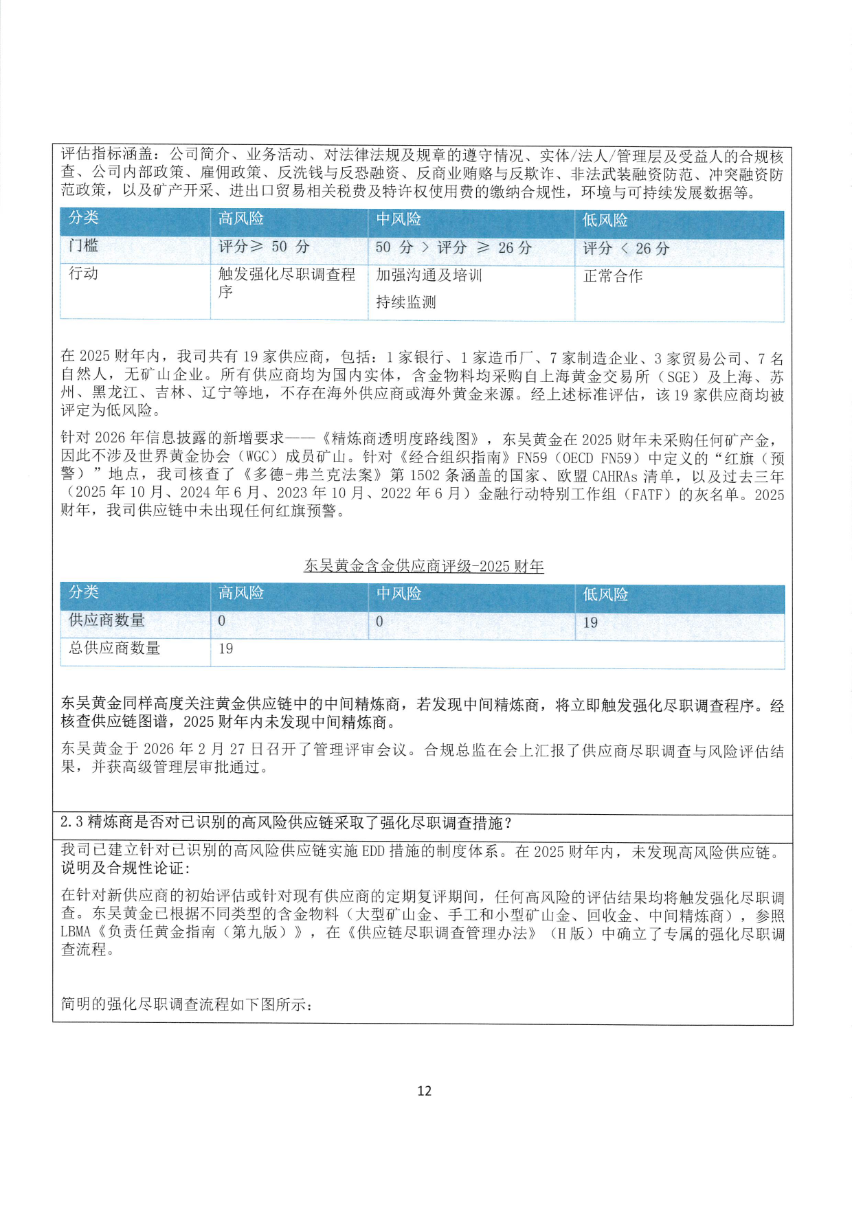
Supply Chain Due Diligence Policy of Dongwu Gold Group Co., Ltd.
114Supply Chain Due Diligence Policy In accordance with international and domestic laws and regulations, Dongwu Gold Group Co., Ltd. (“the Company”) conducts due diligence in good faith by reasonable measures, so as to identify and prevent any r...
查看全文
东吴黄金

















